2月9日,阅文集团CEO兼总裁侯晓楠发布春节内部信,明白“长青内容、IP+AI、全球化” 三大焦点计谋;同日,字节跳动即梦AI升级Seedance 2。0多模态视频生成模子,三六零同步推出“纳米漫剧流水线”,AI漫剧/短剧板块回声大涨,多股涨停,2月以来,腾讯上线漫剧APP火龙漫剧,投入近万部内容并以最高200%独家分账激励创做者;万兴科技计谋投资灵漫快创取生数科技,春节档爆款AI漫剧《气运三角洲》29小时播放破2亿;爱奇艺推出“奇艺AI工坊”,供给漫剧全链条办事,头部平台全面加码,漫剧又称“动画微短剧”,是指将漫画、网文、脸色包等图文素材进行视频化再创做的收集视听形态,具有明白从题取完整故工作节,融合了动画手艺、短视频形式取收集文学IP,采用分集连载体例正在视频平台。此中,AI漫剧特指使用AIGC手艺,实现脚本、脚色、动态结果及配音等环节从动化或半从动化出产的漫剧形式,取漫画类漫剧、脸色包类漫剧配合形成漫剧行业三大类,也是当前行业增加的焦点引擎。AI漫剧行业的快速成长,离不开公共文化消费需求的升级取焦点受众群体的支持。数据显示,2015-2025年中国居平易近人均教育文化文娱收入逐年上升。2025年中国居平易近人均教育文化文娱收入为3489元,同比增加9。4%,正在人均消费收入中占比11。8%。
收集文学做为AI漫剧的焦点剧情泉源,用户规模持续扩容。数据显示,2024年中国收集文学用户规模达5。75亿人,占网平易近全体的51。9%,行业月活跃用户达1。36亿人。这为漫剧等轻量化、强互动的新型文化产物供给了广漠消费场景和用户根本。
需求取内容的升级,鞭策漫剧市场规模实现迸发式增加。iiMedia Research(艾媒征询)发布的《2025-2026年中国AI漫剧行业趋向》显示,2025年中国动画微短剧市场规模达到189。8亿元,同比增加276。3%,估计2030年将超850亿元。
2025年1-8月,AI动画微短剧上线数量持续走高,各平台累计上线部。AI手艺的使用沉构了漫剧创做模式,成为行业增加的环节引擎。AI手艺通过“从动化东西+低门槛操做”的模式,将保守漫剧创做的复杂流程简化为“创意输入-AI生成-人工优化”的高效链,不只降低了创做门槛,更鞭策了题材取气概的多元化。
AI沉构漫剧的焦点很是较着,就是降本增效。一方面,它能将短剧类内容的成本降低70%到80%,制做周期也能压缩到按天计较;另一方面,AI也带来了创做平权,让通俗人能够参取,AI漫剧行业门槛大幅降低。同时,它能实现IP的快速适配、气概多元化以及内容的快速迭代,从而能对市场和用户需求进行快速响应。由阅文集团、番茄小说等IP供给方、火山引擎等手艺东西方及阅文、快手等资金支撑方供给内容、手艺取本钱支持;中逛以字节-星漫、百度-柚漫剧、快手-漫创等大厂自建团队为焦点,结合迷妹动漫剧场等中型专业团队及小型创做者,完成内容出产取制做;下逛则通过抖音、快手、哔哩哔哩等分发渠道,依托巨量星图等投放平台,以IAP、IAA等多元模式实现贸易变现,同时正在国度、国度版权局等监管平台的规范下健康成长;
决定行业内容质量、手艺程度取产能上限,叠加IP授权财产取头部平台差同化结构,进一步强化供给能力,次要包含IP供给方、手艺东西方、资金支撑方三大从体。iiMedia Research(艾媒征询)数据显示,2025年中国收集文学焦点市场规模达594。6亿元,带动市场规模达3151。4亿元;2025年中国收集文学做品数达4630。0万部,同比增加11。2%。AI手艺的降本增效感化,让网文IP成为驱动漫剧题材多元拓展、实现工业化出产的焦点动力。
中国IP授权财产的持续增加,为漫剧IP的多元化开辟取贸易化变现供给无力支持。数据显示,2024年中国品牌授权商品零售总额达1551亿元,同比增加10。71%;授权金取零售总额已持续七年连结增加,为漫剧IP的全链开辟奠基了贸易根本。
iiMedia Research(艾媒征询)数据显示,2025年中国AI大模子市场规模约为495。4亿元,估计2026年将冲破700亿元。
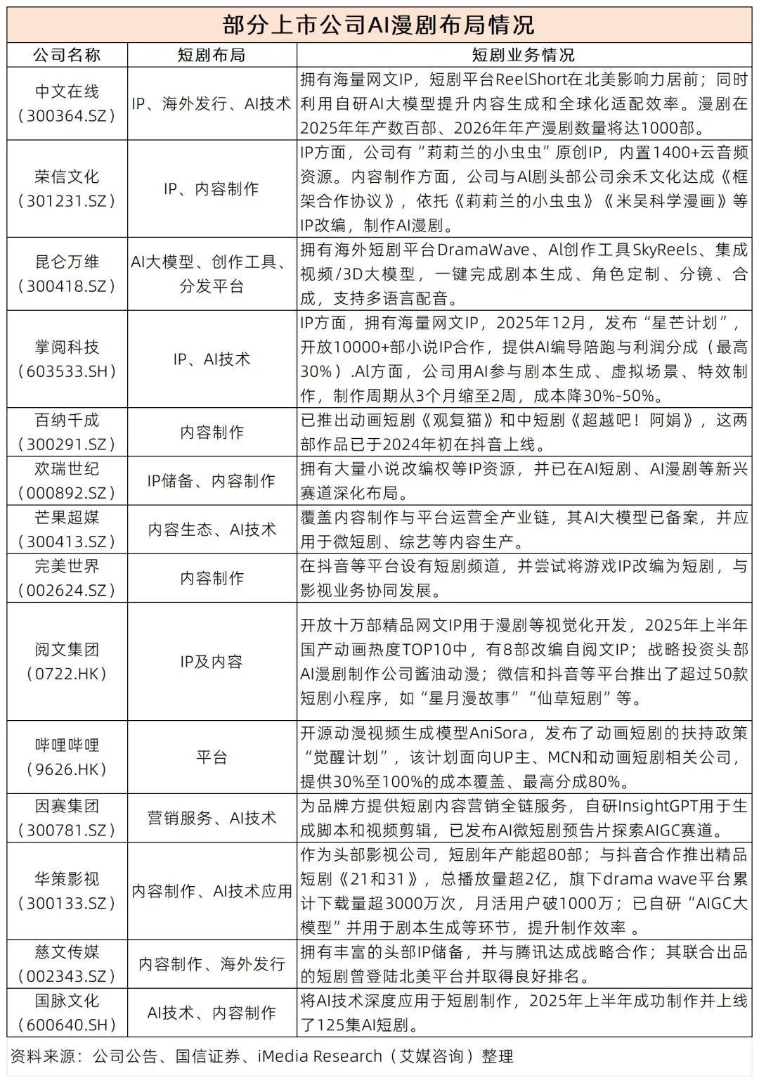
差同化结构,鞭策行业从手艺赋能向生态闭环演进。阅文集团以“IP+AI”为焦点,10万部精品IP、设立亿元创做基金并推出AIGC东西“漫剧帮手”,实现内容的精品化取贸易化;中文正在线、快手等则对准中腰部创做者取中小工做室,通过自研东西取联盟合做降低门槛,抢占市场空白;字节跳动、哔哩哔哩则依托本身手艺取生态劣势,别离以全球化分发、3D虚拟偶像、UP从孵化等建立差同化合作壁垒。
分成激励、供给AI东西、IP素材库、流量分发等体例,加大对创做者的搀扶力度,进一步激活行业活力。
涵盖大厂自建团队、中型专业团队、小型集体/小我创做者等从体,依托AIGC手艺实现高效出产,同时受市场需求、平台搀扶取行业监管影响,逐渐向精品化、规范化转型。从脚本生成、脚色设想到动画制做,大幅提拔出产效率、降低成本,同时激发创意灵感,拓宽内容表达鸿沟。iiMedia Research(艾媒征询)数据显示,2025年中国AIGC行业焦点市场规模为805。8亿元,同比增加70。8%,估计2028年将达2767。4亿元。
头部企业凭仗内容取资本劣势占领从导地位,中小企业进入门槛逐渐提拔。数据显示,2014-2025年间,中国微短剧相关企业注册量总体呈显著增加趋向,2020年后进入快速扩张阶段,2025年注册量达2。24万家。
正在监管政策的指导下,逐渐向规范化、健康化转型。数据显示,2025年1月至11月抖音原生上线漫剧数量持续上升,由岁首年月343部增加至11月2441部,9月达峰值6567部;截至11月底,抖音平台累计播放量破亿的漫剧做品已达83部,此中3部爆款做品播放量冲破5亿次。《关于启动不良动画微短剧和动画短视频专项管理的通知》实施后,当月上线数量显著回落,凸显行业规范化转型趋向。
数据显示,正在漫剧行业聘请岗亭分布中,内容出产类岗亭数量居前,是当前岗亭结构的焦点范畴,而兼具创做能力取手艺思维的复合型人才,将成为下一阶段行业合作的焦点抓手。
涵盖分发渠道、投放平台、变现模式三大板块,其效率间接决定了财产链的可持续性。正在分发渠道方面,AI漫剧次要依赖抖音、快手、哔哩哔哩等短视频/长视频平台,各平台凭仗差同化的用户属性,制定针对性的分发策略,为漫剧内容供给不变的流量支持。
跟着生成式AI鞭策保守搜刮体例变化,GEO市场实现快速增加。iiMedia Research(艾媒征询)数据显示,2026年全球GEO市场规模将达291。7亿美元,估计到2030年无望达到2000亿美元。GEO市场以狂言语模子为焦点驱动,正加快替代保守SEO。数据显示,2026年中国GEO市场无望达到942。0亿元,2030年估计激增至6338。1亿元。当前,下逛告白需求正快速迁徙至GEO,2026年无望从局部试点全面使用,将来市场规模无望呈现指数级增加。
巨量星图、磁力聚星为代表的内容投放平台,凭仗精准的供需婚配能力,将品牌告白取AI漫剧内容深度绑定,为优良内容斥地了高效的流量变现径。
IAA(告白变现)、IAP(付费阅读)、衍出产品三大类,此中告白仍为当上次要收入来历,但付费阅读取衍出产品的占比正逐渐提拔。
iiMedia Research(艾媒征询)数据显示,2025年中国泛二次元及周边市场规模敏捷提拔至6521亿元,2029年无望达到8344亿元。例如,《Dragon King》的手办销量破10万件,成功了漫剧“IP衍生”的新赛道,为财产链斥地了额外盈利空间。
2025年3月,国度网信办、工信部、、结合印发的《人工智能生成合成内容标识法子》,并发布者需自动声明版权属性,从泉源确立权属法则。轨制落地后,国度网信办于2025年4月牵头 “明朗·整治AI手艺”专项步履,据其阶段性传递,累计措置违规使用3500余款、清理违法消息96万条,为版权管理扫清手艺妨碍。同年12月,国度深化管理层级,开展 “AI魔改视频专项管理”,沉点冲击典范做品取版权侵害行为,压实平台从体义务。
2025年11月,易点全国取阿里云结合颁布发表告竣AI漫剧出海框架合做和谈,配合打制首个AI漫剧出海加快增加引擎;中文正在线已正在Flareflow平台上线漫剧,正式启动漫剧出海营业,其推出的吸血鬼题材动态漫《The Vampire’s Wrath》正在Sereal+平台获得2。8万赞、20万珍藏;昆仑万维旗下DramaWave海外收入达54。1亿元,占公司总收入的93%,展示出中国漫剧出海的强劲合作力。
一方面,部门企业将依托极致工业化出产,最大程度压缩成本,实现内容规模化量产,以满脚平台合做的产能需求;另一方面,头部团队将聚焦中高成本精品化项目,通过高质量做品建立持久IP价值,提拔焦点合作力。